高血脂(总胆固醇≥5.2mmol/L 或甘油三酯≥1.7mmol/L)是隐藏在血液里的 “血管杀手”,我国成人患病率已超 40%,且越来越多年轻人因熬夜、外卖、久坐加入 “高血脂大军”。它不像高血压、高血糖那样有明显症状,却会悄悄让血管壁堆积脂肪斑块,最终引发冠心病、脑梗死、心肌梗死等致命问题。其实,80% 的高血脂通过生活方式调整就能改善,本文整理了 “预防 + 控制” 的核心要点,帮你从源头管好血脂,守护血管健康。

一、先搞懂:高血脂的 2 大核心危害,别等斑块堵了才着急
很多人觉得 “血脂高一点没关系”,却不知高血脂的危害是 “渐进式爆发”:
血管堵塞的 “元凶”:血液中的低密度脂蛋白胆固醇(“坏胆固醇”)会沉积在血管壁,形成粥样硬化斑块 —— 初期只是 “脂质条纹”(像血管壁长了 “小疙瘩”),但随着斑块变大、变硬,会慢慢堵塞血管:堵在冠状动脉就是冠心病,堵在脑血管就是脑梗死,堵在下肢血管就是 “间歇性跛行”(走路腿疼);
全身器官的 “拖累”:高血脂不仅伤血管,还会加重肝脏负担(多余脂肪沉积形成脂肪肝,严重时发展为肝硬化)、损伤胰腺(甘油三酯过高可能诱发急性胰腺炎),甚至增加糖尿病、高血压的发病风险,形成 “代谢问题恶性循环”。
关键是,高血脂前期(血脂略高但未达吃药标准)是干预黄金期 —— 此时斑块还未硬化,通过调整饮食、运动,就能让血脂回归正常;若拖到斑块堵塞血管,再想逆转就难了。
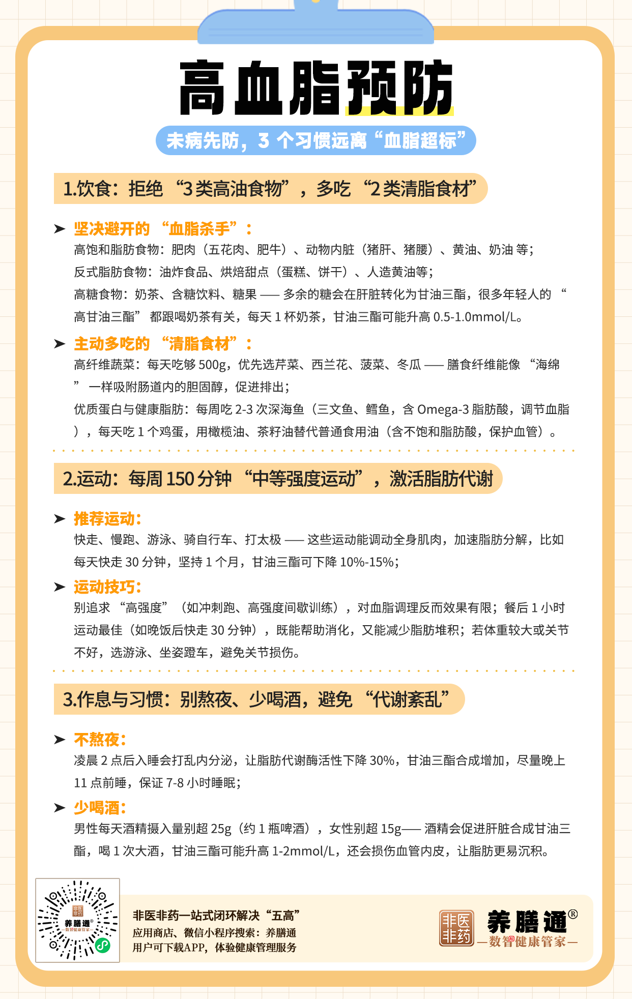
二、高血脂预防:未病先防,3 个习惯远离 “血脂超标”
无论是否有高血脂,做好这 3 点,能从源头降低血脂升高风险,尤其适合高血脂高危人群(有家族史、肥胖、爱吃油炸外卖、久坐不动者):


四、总结:高血脂调理,养膳通 “非医非药” 更安全、更长久
养膳通 “非医非药一站式闭环方案”,解决高血脂调理的核心痛点:
无副作用:全程药食同源,避免药物伤肝肾,适合老人、备孕人群等特殊群体;
无负担:食谱简单易做、不挨饿,用户坚持率 75%(传统饮食调理仅 35%);
精准有效:AI 辨证 + 定制,3 个月血脂达标率 82%,并发症风险降低 50%。